专业群获立项国家教师教学创新团队,开展国家教师教学创新团队重点课题研究。软件技术专业群坚持立德树人,高等职业教育办学成绩优秀,打造了一支德才兼备、教学能力突出、创新水平高的教师队伍。专业群建设成效显著,办学效果好,师资建设有示范引领效能,获教育部立项国家教师教学创新团队,并牵头开展人工智能领域重点课题研究工作。


精准定义“云智融合”产业工作岗位,科学设计岗位能力分析矩阵。与腾讯、亚马逊等世界500强头部行企合作,专业群开展广泛、深入的研讨和调研,确定“云智融合”技术对应的职业工作岗位。通过岗位能力分析,归纳总结每个工作岗位对应的工作任务和必备的职业能力,描述、整理和分析岗位所包含的工作内容,制定包含工作任务、理论知识、操作技能、职业素养及操作步骤等内容的职业能力分析矩阵。

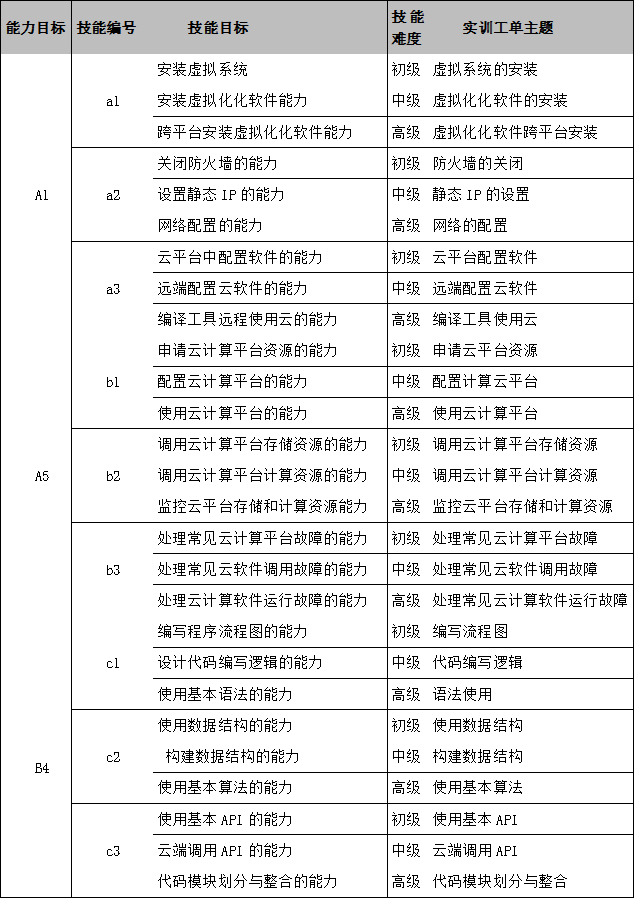
合理设计技能矩阵,通过工单式实训有效培养工作岗位核心职业能力。根据实训课程面向的工作岗位,校企合作确定实训课程培养的核心职业能力,依据支撑职业能力合理必备的职业技能,设计涵盖职业能力必备技能的职业技能矩阵。为开展分层教学、提升不同学情学生的学习效果,将职业技能矩阵中的技能分解为初级、中级和高级等不同的技能难度,分别完成不同难度的技能目标,并通过设计难度不同的工单实施不同难度职业技能的教学。

专业群全面实施工单式模块化教学,示范引领职业教育课程改革。基于能力分析矩阵,专兼职教师团队将生产项目转换为多个教学场景、设计工单内容,在课堂教学和实训教学中实施以教学模块为单位的协同讲授、共同评价。2021春季学期,专业群启动模块化教学,在部分课程进行实践;2021年秋季学期,专业群启动工单式实训,在部分实训课进行实践;2022春季学期,专业群全面开展工单式模块化实训教学;2022秋季学期,专业群将全面实施工单式模块化教学。专业群主持的工单式模块化教学引领课堂改革,在全国人工智能教学共同体中推广实施。



专业群全面实施工单式模块化教学,示范引领职业教育课程改革。基于能力分析矩阵,专兼职教师团队将生产项目转换为多个教学场景、设计工单内容,在课堂教学和实训教学中实施以教学模块为单位的协同讲授、共同评价。2021春季学期,专业群启动模块化教学,在部分课程进行实践;2021年秋季学期,专业群启动工单式实训,在部分实训课进行实践;2022春季学期,专业群全面开展工单式模块化实训教学;2022秋季学期,专业群将全面实施工单式模块化教学。